beat365在线唯一官网
建大首页
首页
学院概况
学院简介
发展历程
学院领导
组织机构
建筑系
规划系
景观系
建筑基础教研室
师资队伍
联系我们
本科教育
教学动态
通知公告
管理文件
相关下载
研究生教育
学位点
硕士生导师
硕士生导师简介
博士生导师
招生信息
教学动态
管理文件
相关下载
科学研究
学术组织
学术活动
科研成果
科研项目
国际交流
党团学工
党建工作
工会工作
团学工作
就业信息
招聘信息
就业指南
领导信箱
今天是:
当前位置:
首页
就业信息
招聘信息
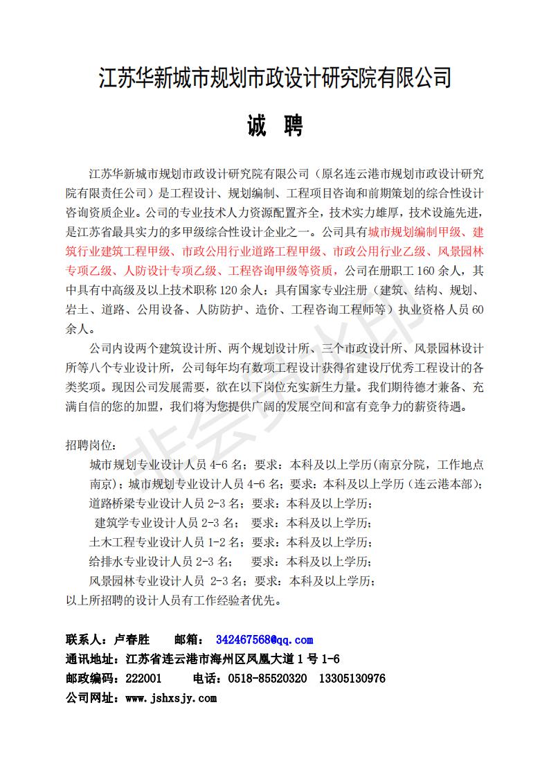
2020招聘信息:江苏华新设计院招聘简章
作者:
建筑与规划学院
发布日期:
2020-02-27
浏览次数:
1039
安徽教育网
中国教育报
国际教育网
中国考研网
清华大学
同济大学
东南大学
合肥工业大学
安徽大学
联系我们
|
版权说明
版权所有beat365在线唯一官网建筑与规划学院 COPYRIGHT© 2015-2020 ALL RIGHTS   RESERVED
您是本站第
位访客